จงบอกว่าการประกาศตัวแปรในแต่ละข้อต่อไปนี้ข้อใดถูกและข้อใดผิด
ถ้าผิดจงบอกเหตุผล
1. int_NuM ถูก
2. double case ผิด เพราะ case เป็นคำสงวน
3. char int ผิด เพราะ int เป็นคำสงวน
4. float 123 value ผิด เพราะ ขึ้นต้นด้วยตัวอักษร
5. string Result-Number ผิด เพราะ มีอักษรพิเศษ -
6. int @ jik!! ผิด เพราะ มีอักษรพิเศษ !!
7. double fue ถูก
วันพฤหัสบดีที่ 28 กรกฎาคม พ.ศ. 2554
วันพุธที่ 20 กรกฎาคม พ.ศ. 2554
week 5
อนุทิน
ในการเรียนครั้งนี้จะยากขึ้นเรื่อยๆเพราะเราต้องเรียนเกี่ยวกับลำดับของขั้นตอนแบบใหม่
ซึ่งมันซับซ้อนกว่าเดิม เพราะฉะนั้นต้องทำความเข้าใจอย่างมาก
ความรู้ในวันนี้
1.ได้เรียนรู้และเข้าใจมากขึ้น
2.ทำให้เราเข้าใจโครงสร้างมากขึ้น
2.ทำให้เราเข้าใจโครงสร้างมากขึ้น
คำถาม
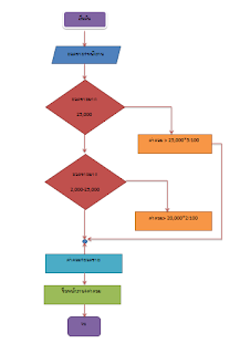
-ถ้ายอดขายมากกว่า 20,000 บาท ให้ค่าคอมมิชชั่น 5% ของยอดขาย
-ถ้ายอดขายมากกว่า 2,000-25,000 บาทใช้ค่าคอมมิชชั่น 2% ของยอดขาย
-ถ้ายอดขายต่ำกว่า 2,000 บาท ใช้ค่าคอมมิชชั่น 0% ของยอดขาย
1.ผลลัพธ์ที่ต้องการ คือ ค่าคอมมิชชั่น
2.รับค่า ยอดขาย
3..เปรียบเทียบค่ายอดขาย= ยอดขาย
ถ้าเป็นจริง 20,000+คอมมิชชั่น =5% = 5/100
ถ้าเป็นจริง 2,000+คอมมิชชั่น = 2% = 2/100
ถ้าเป็นเท็จ 2,000+ค่าคอมมิชชั่น =0%
4.คำนวณค่าคอมมิชชั่น = ยอดขาย +( ยอดขาย+ ค่าคอมมิชชั่น )
5.แสดงผลลัพธ์
6.จบการทำงาน
6.จบการทำงาน
สมัครสมาชิก:
ความคิดเห็น (Atom)
